疫情四级响应是什么意思
〖壹〗、iv级应急响应是四级 ,属于一般预警,级别标识为蓝色 。以下是关于应急响应等级的详细说明:等级划分依据:应急响应等级依据突发事件的紧急程度 、发展态势及可能造成的危害程度进行划分,共分为四个等级。

〖贰〗、禽流感疫情:散发病例或局部小规模传播;突发灾害:如小型地质灾害或局部气象灾害。总结:Ⅳ级应急响应是四级响应体系中的最低级别,以蓝色标识 ,适用于一般性突发事件,强调基础应对与局部管控,是应急机制中覆盖范围最广但强度最弱的环节。

〖叁〗、疫情四级响应是指将疫情突发事件定为一般级别 ,由县级人民政府领导和指挥本行政区域内的应急处置工作 。以下是关于疫情四级响应的详细解释:定义与级别:疫情四级响应是根据事件的性质、严重程度 、可控性和影响范围等因素,将疫情突发事件划分为一般级别。
基孔肯雅热应疫情急处置
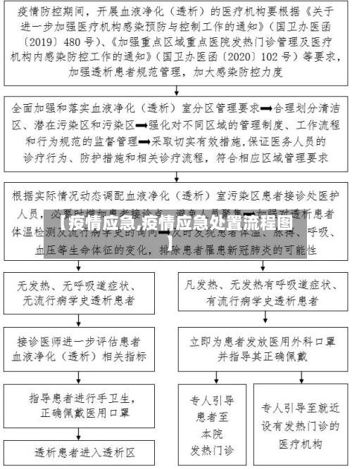
基孔肯雅热疫情应急处置措施主要包括预案制定、机构设置、工作机制启动 、实战演练等方面,具体如下:预案制定与发布:东涌镇基孔肯雅热疫情防控指挥部研究制定了《东涌镇基孔肯雅热疫情应急处置预案》 ,并于2025年7月29日印发。该预案旨在指导疫情防控工作,确保快速反应、及时控制和妥善处置各类涉疫突发情况 。
基孔肯雅热疫情处置方案主要包括制定应急处置演练方案、发布诊疗方案 、制定地方政府应急处置预案以及具体的疫情处置措施。首先,医疗机构需要制定应急处置演练方案。这一方案模拟发热门诊接诊、报告、隔离 、救治、消杀等全流程 ,旨在检验医务人员对基孔肯雅热病例的识别与处置能力 。
出现基孔肯雅热症状后,第一时间应进行自我隔离防护、及时就医诊断,并遵医嘱治疗 ,具体措施如下:自我隔离防护基孔肯雅热主要通过蚊虫(如伊蚊)叮咬传播,病毒可在蚊体内增殖并经叮咬传染给人类。出现症状后需立即进入有纱窗 、蚊帐等防蚊设施的室内环境,避免蚊虫再次叮咬。
政府并非在所有地区都要求基孔肯尼亚热强制隔离,但在特定地区和情况下存在强制隔离要求 。

疫情下的应急物资管理系统,智能化+高效化
〖壹〗、疫情下的应急物资管理系统通过智能化与高效化设计 ,结合低代码平台功能,实现了物资全流程数字化管理,显著提升应急响应效率。
〖贰〗、智慧化管理系统:推广应用物联网技术 ,实现储备物资一物一码全程追溯。例如,某省建立应急物资数字驾驶舱,可实时查看全省187家医疗机构储备情况 。区域支援网络:构建1+5+N支援体系(1个国家基地+5个区域中心+N个基层机构) ,疫情期间通过航空物流实现4小时内跨区域调配。
〖叁〗、应急物资智能仓储系统可落地解决方案 应急物资智能仓储系统通过集成信息技术 、仓储管理与决策支持功能,实现应急物资全生命周期的智能化管理,提升紧急情况下的物资调配效率。以下从系统架构、功能模块、实施步骤及保障措施等方面提出具体方案。
疫情三级响应是什么意思
〖壹〗 、公共卫生三级响应是指在发生较大突发公共卫生事件时 ,由地级以上市人民政府决定启动的应急响应级别 。启动三级响应意味着以下几点:疫情防控取得一定成效:这通常表明疫情已经得到了初步的控制,但仍然存在一定的风险,需要继续采取必要的防控措施。
〖贰〗、三级: 疫情严重程度:出现聚集性疫情 ,有社区传播的风险,但形势相对可控。 防控措施:由地级以上市人民政府负责统筹,组织协调本级及下级相关部门进行疫情防控和应急处置 。 响应层级:虽然疫情的形势已经转“危急”为“可控 ”,但仍需保持高度警惕 ,确保疫情防控工作不松懈。
〖叁〗、疫情三级响应是指较大级别的应急响应。以下是关于疫情三级响应的详细解释:响应级别划分 疫情的应急响应级别按照突发事件的紧急程度 、发展态势和可能造成的危害程度,被划分为一级、二级、三级和四级,分别对应特别重大 、重大、较大和一般四个等级 。其中 ,三级响应即为较大级别的应急响应。
〖肆〗、疫情三级响应是指较大级别的应急响应。以下是关于疫情三级响应的详细解释:级别划分与标示 疫情应急响应按照突发事件的紧急程度 、发展态势和可能造成的危害程度,分为一级、二级、三级和四级 。这四个级别分别用红色、橙色 、黄色和蓝色进行标示。
〖伍〗、疫情三级响应是指较大级别的应急响应。以下是关于疫情三级响应的详细解释:级别划分:按照突发事件的紧急程度、发展态势和可能造成的危害程度,应急响应被划分为四个级别 ,分别是一级 、二级、三级和四级 。疫情三级响应即为其中的第三级别。
新政策出来后的疫情应急
〖壹〗、政策支持与经济保障政府需出台配套政策缓解“解封”后的民生压力。例如,对受疫情影响严重的行业(如旅游 、餐饮)提供税收减免或补贴;为失业人员提供临时救助或再就业培训;保障防疫物资费用稳定,防止哄抬物价。此外 ,应完善疫情信息发布机制,及时公开病毒变异、医疗资源使用等数据,增强公众信心 。
〖贰〗、新冠疫情防控严放开后的应对策略新冠疫情防控政策严格放开后 ,社会面临多重挑战,包括公众心理波动 、医疗资源压力及个人防护需求升级。需从社会管理、医疗保障、个人行为三个层面构建系统性应对策略,平衡疫情防控与正常生产生活秩序恢复。
〖叁〗 、注重措施落实:要求地方严格执行分级分类管控,避免“层层加码” ,同时通过督导检查确保政策落地 。动态优化机制:根据疫情变化和病毒变异情况,定期评估并调整防控策略,保持政策的适应性。
〖肆〗、北京突发公共卫生事件应急响应级别从一级调整至二级后 ,疫情防控并未放松,而是提出了新的更高要求,具体变化和防控措施如下:应急响应级别调整的核心原则应急响应级别下调不意味着防控措施减弱 ,而是根据疫情形势优化策略。
〖伍〗、关注疫情动态:通过官方渠道了解疫情的最新动态和防控政策,以便及时调整个人和家庭的生活安排 。遵守防控政策:在疫情期间,应严格遵守国家和地方的防控政策 ,如佩戴口罩、保持社交距离 、避免聚集等,以降低感染风险。
本文来自作者[mengbate]投稿,不代表良品号立场,如若转载,请注明出处:https://mip.mengbate.com/lianpin/6444.html
评论列表(4条)
我是良品号的签约作者“mengbate”!
希望本篇文章《【疫情应急,疫情应急处置流程图】》能对你有所帮助!
本站[良品号]内容主要涵盖:良品号,生活百科,小常识,生活小窍门,百科大全,经验网,游戏攻略,新游上市,游戏信息,端游技巧,角色特征,游戏资讯,游戏测试,页游H5,手游攻略,游戏测试,大学志愿,娱乐资讯,新闻八卦,科技生活,校园墙报
本文概览:疫情四级响应是什么意思〖壹〗、iv级应急响应是四级,属于一般预警,级别标识为蓝色。以下是关于应...