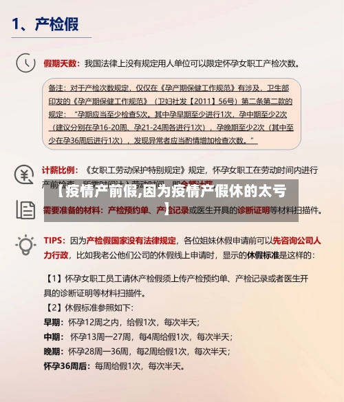
员工产假怎么休?英生育津贴产假工资
生育津贴计算公式:生育津贴 = 用人单位月人均缴费基数÷30天×产假天数 。例如一名女职工所在单位上一年月缴费平均工资是5100元,她生育前后共128天产假。那么她享受的生育津贴的标准就是:5100÷30×128 = 21760(元)。

产前假工资计算怀孕7个月以上且工作许可的职工 ,可申请两个半月产前假,工资按以往每月实发工资标准的80%发放。例如,若职工月均实发工资为8000元,产前假期间每月工资为6400元 。

产假工资:是员工休产假期间企业为其发放的工资 ,支付主体是用人单位。生育津贴的领取前提参保范围的女职工,生育前连续缴费9个月,可即时申领享受相应生育津贴待遇(包含分娩当月)。

女员工休产假期间 ,工资和生育津贴按以下规则发放:保胎假按病假工资标准;产前假按实发工资八成;产假期间领生育津贴,津贴与产假工资就高领取;哺乳假六个半月按八成、延长期按七成实发工资标准发放 。 具体如下:保胎假:需医生开具证明,工资按病假待遇发放。
产前假:怀孕7个月以上 ,工作允许的情况下,员工可请产前假两个半月。工资发放按员工以往每月实发工资标准的80% 。 产假:包括98天产假 、30天晚育假、15天难产假和额外15天每多生一个婴儿的假期。员工产假期间可领取生育津贴。

2022年产假规定发定节假日往后顺延,是怎么算的安徽省?
〖壹〗、元旦,放假1天(1月1日);春节 ,放假3天(农历正月初初初三);清明节,放假1天(农历清明当日);劳动节,放假1天(5月1日);端午节 ,放假1天(农历端午当日);中秋节,放假1天(农历中秋当日);国庆节,放假3天(10月1日、2日 、3日) 。
〖贰〗、安徽省:规定产假包含休息日,但不包含国家法定休假日。例如 ,若产假期间包含国庆节3天假期,则实际休假天数需扣除这3天,产假顺延至161天。法律依据与建议法律依据:产假计算方式以《女职工劳动保护特别规定》为基础 ,地方性法规可在此基础上细化,但不得低于国家规定的98天底线 。
〖叁〗、022年起施行安徽产假延长60天 2022年起施行安徽产假延长60天,一般从分娩前半个月至产后两个半月 ,晚婚晚育者可前后长至四个月,女职工生育享受不少于九十天的产假。2022年起施行安徽产假延长60天。
广西新出的产假规定,去年12月份休的可以申请补假吗?
关于病假(疾病或非工受伤医疗期)的天数,是3个月 、6个月、9个月、12个月 、24个月(特殊情形的可延长)。
综上所述 ,事业单位员工在流产期间如果正好赶上假期,是不能补假的 。产假天数是根据相关规定确定的,且包括了期间的法定休息日和法定节假日。因此 ,女职工在享受产假时应当充分了解并遵守相关规定。
产假期间,遇上法定假日的,不另行补假的 。女职工产假期满,因身体原因仍不能工作的 ,经过医务部门证明后,其超过产假期间的待遇,按照职工患病的有关规定处理。产假 ,是指在职妇女产期前后的休假待遇,一般从分娩前半个月至产后两个半月,晚婚晚育者可前后长至四个月 ,女职工生育享受不少于九十八天的产假。
产假:根据相关规定,产假一般为158天,为自然日 ,包括周末休息日及法定节假日在内,不再补假 。女职工依法享受的产假等国家规定的假期不计入年休假假期,休完产假后仍可享受当年度的年休假。保胎假:女职工怀孕期间因身体不适需要“保胎 ” ,需提交医疗机构证明。
所以,不会因为过年放假而给女职工额外补假 。比如,某女职工产假期间正好有 7 天的过年假期,这 7 天就直接算在她的产假天数里 ,产假结束后,不会因为这 7 天的过年假期再给她增加相应的假期。
按上班天数即可享公休共11天啥意思?
〖壹〗、元旦,放假1天(1月1日);春节 ,放假3天(农历正月初初初三);清明节,放假1天(农历清明当日);劳动节,放假1天(5月1日);端午节 ,放假1天(农历端午当日);中秋节,放假1天(农历中秋当日);国庆节,放假3天(10月1日、2日 、3日)。
〖贰〗、公休假日指国家统一规定的全体公民均可享受的法定节假日 。 这类假日通常覆盖全民性节日(如春节、国庆节) ,所有公民无论职业均可休假,不因调班抵消休假权益。
〖叁〗 、全勤是指员工在规定周期内没有出现缺勤、迟到、早退等违规出勤情况,公休是劳动者依法享有的法定休息权利 ,它们分属于出勤考核与法定权益范畴,要结合法律规定和企业制度来理解。
〖肆〗、是指国家法律明文规定的带薪休假制度。公休假日 。法律规定或者依法订立的协议规定的每工作一定时间必须休息的时间。如每工作5天以后休息2天,这2天就是公休假日也称公休日或者休息日。由于我国规定职工每周工作时间不得高于40小时,因此一般用人单位实行每周休息两日 。公共假日。
本文来自作者[mengbate]投稿,不代表良品号立场,如若转载,请注明出处:https://mip.mengbate.com/lianpin/4703.html
评论列表(4条)
我是良品号的签约作者“mengbate”!
希望本篇文章《【疫情产前假,因为疫情产假休的太亏】》能对你有所帮助!
本站[良品号]内容主要涵盖:良品号,生活百科,小常识,生活小窍门,百科大全,经验网,游戏攻略,新游上市,游戏信息,端游技巧,角色特征,游戏资讯,游戏测试,页游H5,手游攻略,游戏测试,大学志愿,娱乐资讯,新闻八卦,科技生活,校园墙报
本文概览:员工产假怎么休?英生育津贴产假工资生育津贴计算公式:生育津贴=用人单位月人均缴费基数÷30天×产假天数。例如一名女职工所...