哈尔滨新增1例本土确诊,这名患者是如何感染病毒的?
这名患者是因为接触境外病例而传染的新冠肺炎。哈尔滨的很多本土病例其实都是因为境外输入型的病例而传染的新冠肺炎,在此之前 ,哈尔滨本身对新冠疫情控制的非常好 。正是因为很多境外输入型的病例在哈尔滨出现,在这些病例被检测出核酸阳性之前,有些人曾经在人流量密集的地区接触,这才导致更多的人被确诊为新冠肺炎。

因为他之前和其他新冠肺炎患者接触过。所以就被感染了 ,近来他还在医院接受治疗,但是并没有生命危险。如何预防疫情?不要食用或者靠近野生动物,因为有些野生动物也携带有新冠病毒 。所以一旦靠近这种野生动物 ,那么很容易被病毒感染。

如果在日常生活中发现自己身体有咳嗽或者发热症状,那么应该及时去附近医院进行治疗,再去医院过程中也一定要佩戴好口罩 ,尽量不要与人交流。千万不要私自服用药物进行治疗 。因为如果自己出现咳嗽或者发热症状,那么自己很有可能感染了新冠病毒。所以为了家人和自己生命安全,一定要及时去医院接受治疗。

现在很多患者之所以会被感染 ,基本都是因为接触过其他新冠肺炎患者,所以导致自己也被感染了,所以这名新冠肺炎患者也是因为接触过其他新冠肺炎患者 ,导致自己也被新冠病毒感染了 。
首先是,控制行动。我们知道,在隔离期没有过去之前,我们任何接触的人都存在感染的风险。所以这个时候我们不能跟其他人有过多的接触 ,这样的话,会将我们的病毒传染给别人,会导致更大范围的感染 。
据相关消息报道 ,哈尔滨新增1例阳性。对于这样的结果,相信大多数哈尔滨市民都是非常的紧张的。经过一段时间的平安之后,再次爆发出疫情 ,自然让大家甚为的关注 。
现在是3月20号哈尔滨能去河北吗
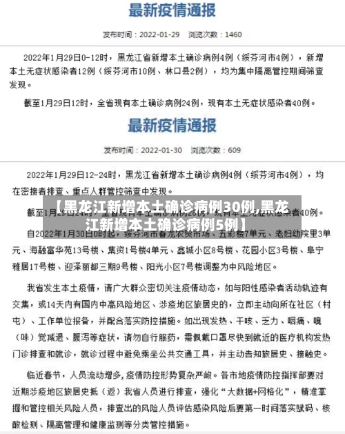
〖壹〗、应该不能。近来哈尔滨疫情较为严重,就算出的了哈尔滨,也进不了河北。资料扩展2022年4月17日0—24时 ,黑龙江省新增新冠肺炎本土确诊病例30例(均在哈尔滨市),新增本土无症状感染者24例(均在哈尔滨市),均为隔离管控期间核酸检测发现或对重点人群主动排查发现。
〖贰〗 、黑龙江地区的水稻育苗通常在3月下旬至4月上旬开始 。 当前育苗时间哈尔滨及周边平原地区的水稻种植户 ,近来(3月下旬)已陆续开始温室或大棚育秧。五常、方正等优质稻产区因品种特性,部分农户会适当提前到3月20日左右启动育苗。
〖叁〗、026年3月4日哈尔滨到盘锦的路况受较大影响,行程可能面临延误或调整 。
〖肆〗、黑龙江省气象台3月20日13时30分发布道路结冰黄色预警信号:预计20日夜间到22日上午,伊春南部 、绥化东部、大庆南部、哈尔滨 、鹤岗、佳木斯、双鸭山 、鸡西、七台河、牡丹江地区有降雪或雨夹雪 ,路表温度低于0℃,将出现对交通有影响的道路结冰。
〖伍〗 、以及保暖的袜子,以应对可能的寒冷天气。总的来说 ,东北三月份的天气确实较为寒冷,但通过适当的着装和准备,可以有效应对这一时期的低温 。希望这些建议对你有所帮助。值得一提的是 ,东北地区三月的气候多变,气温可能会有较大的波动。因此,建议在出门前关注最新的天气预报 ,以便根据实际情况调整着装 。

国家卫健委:13日新增本土“2999+26318 ”
月13日0—24时,国家卫健委通报新增本土确诊病例2999例,新增本土无症状感染者26318例 ,具体数据及分析如下:本土确诊病例情况总数:2999例。
本文来自作者[mengbate]投稿,不代表良品号立场,如若转载,请注明出处:https://mip.mengbate.com/lianpin/3808.html
评论列表(4条)
我是良品号的签约作者“mengbate”!
希望本篇文章《【黑龙江新增本土确诊病例30例,黑龙江新增本土确诊病例5例】》能对你有所帮助!
本站[良品号]内容主要涵盖:良品号,生活百科,小常识,生活小窍门,百科大全,经验网,游戏攻略,新游上市,游戏信息,端游技巧,角色特征,游戏资讯,游戏测试,页游H5,手游攻略,游戏测试,大学志愿,娱乐资讯,新闻八卦,科技生活,校园墙报
本文概览:哈尔滨新增1例本土确诊,这名患者是如何感染病毒的?这名患者是因为接触境外病例而传染的新冠肺炎。哈尔滨的很多本土病例其实都是因...